Sunday, 1 December 2019

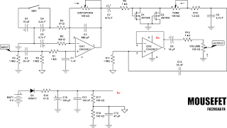
Fuzzhead FX MOuSeFET

Here is a variation on the Rat theme. I wanted to do a MOSFET Rat since I have a few CA3240 dual op amps lying araound and I like the sound of MOSFET transistors of hard clippers. Caps is enlarged a bit for a bit more low end and a switch for a 10uF running in parallel with 2,2uf cap is added for a bit more gain and low end. Stock output FET buffer is replaced with the second half of the op amp.